Instance Verification Kit (IVK)
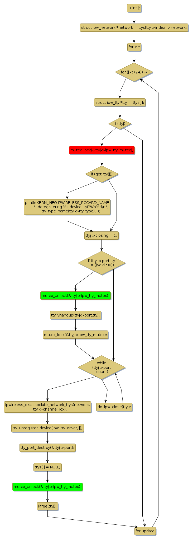
mutex lock @ [11341+33+/linux-3.19-rc1/drivers/tty/ipwireless/tty.c]
Instance Signature: ipw_tty_mutex
|
The Matching Pair Graph:
|
|
Function Name
|
Control Flow Graph (CFG)
|
Events Flow Graph (EFG)
|
Source Correspondence
|
|
ipwireless_tty_free
|
|
|
[11086+19+/linux-3.19-rc1/drivers/tty/ipwireless/tty.c]
|